View on QuantumAI
|
Run in Google Colab
|
View source on GitHub
|
|
try:
import cirq
import recirq
except ImportError:
!pip install -U pip
!pip install --quiet cirq
!pip install --quiet git+https://github.com/quantumlib/ReCirq
import cirq
import recirq
import numpy as np
import cirq_google
In this experiment, you are going to use Cirq to check that rotating a qubit by an increasing angle, and then measuring the qubit, produces Rabi oscillations. This requires you to do the following things:
- Prepare the \(|0\rangle\) state.
- Rotate by an angle \(\theta\) around the \(X\) axis.
- Measure to see if the result is a 1 or a 0.
- Repeat steps 1-3 \(k\) times.
- Report the fraction of \(\frac{\text{Number of 1's} }{k}\) found in step 3.
1. Getting to know Cirq
Cirq emphasizes the details of implementing quantum algorithms on near term devices. For example, when you work on a qubit in Cirq you don't operate on an unspecified qubit that will later be mapped onto a device by a hidden step. Instead, you are always operating on specific qubits at specific locations that you specify.
Suppose you are working with a 54 qubit Sycamore chip.
This device is included in Cirq by default.
It is called cirq_google.Sycamore, and you can see its layout by printing it.
working_device = cirq_google.Sycamore
print(working_device)
(0, 5)───(0, 6)
│ │
│ │
(1, 4)───(1, 5)───(1, 6)───(1, 7)
│ │ │ │
│ │ │ │
(2, 3)───(2, 4)───(2, 5)───(2, 6)───(2, 7)───(2, 8)
│ │ │ │ │ │
│ │ │ │ │ │
(3, 2)───(3, 3)───(3, 4)───(3, 5)───(3, 6)───(3, 7)───(3, 8)───(3, 9)
│ │ │ │ │ │ │ │
│ │ │ │ │ │ │ │
(4, 1)───(4, 2)───(4, 3)───(4, 4)───(4, 5)───(4, 6)───(4, 7)───(4, 8)───(4, 9)
│ │ │ │ │ │ │ │
│ │ │ │ │ │ │ │
(5, 0)───(5, 1)───(5, 2)───(5, 3)───(5, 4)───(5, 5)───(5, 6)───(5, 7)───(5, 8)
│ │ │ │ │ │ │
│ │ │ │ │ │ │
(6, 1)───(6, 2)───(6, 3)───(6, 4)───(6, 5)───(6, 6)───(6, 7)
│ │ │ │ │
│ │ │ │ │
(7, 2)───(7, 3)───(7, 4)───(7, 5)───(7, 6)
│ │ │
│ │ │
(8, 3)───(8, 4)───(8, 5)
│
│
(9, 4)
For this experiment you only need one qubit and you can just pick whichever one you like.
my_qubit = cirq.GridQubit(5, 6)
Once you've chosen your qubit you can build circuits that use it.
from cirq.contrib.svg import SVGCircuit
# Create a circuit with X, Ry(pi/2) and H.
my_circuit = cirq.Circuit(
# Rotate the qubit pi/2 radians around the X axis.
cirq.rx(np.pi / 2).on(my_qubit),
# Measure the qubit.
cirq.measure(my_qubit, key="out"),
)
SVGCircuit(my_circuit)
Now you can simulate sampling from your circuit using cirq.Simulator.
sim = cirq.Simulator()
samples = sim.sample(my_circuit, repetitions=10)
You can also get properties of the circuit, such as the density matrix of the circuit's output or the state vector just before the terminal measurement.
state_vector_before_measurement = sim.simulate(my_circuit[:-1])
sampled_state_vector_after_measurement = sim.simulate(my_circuit)
print(f"State before measurement:")
print(state_vector_before_measurement)
print(f"State after measurement:")
print(sampled_state_vector_after_measurement)
State before measurement: measurements: (no measurements) qubits: (cirq.GridQubit(5, 6),) output vector: 0.707|0⟩ - 0.707j|1⟩ phase: output vector: |⟩ State after measurement: measurements: out=1 qubits: (cirq.GridQubit(5, 6),) output vector: -1j|1⟩ phase: output vector: |⟩
You can also examine the outputs from a noisy environment. For example, an environment where 10% depolarization is applied to each qubit after each operation in the circuit:
noisy_sim = cirq.DensityMatrixSimulator(noise=cirq.depolarize(0.1))
noisy_post_measurement_state = noisy_sim.simulate(my_circuit)
noisy_pre_measurement_state = noisy_sim.simulate(my_circuit[:-1])
print("Noisy state after measurement:" + str(noisy_post_measurement_state))
print("Noisy state before measurement:" + str(noisy_pre_measurement_state))
Noisy state after measurement:measurements: out=1 qubits: (cirq.GridQubit(5, 6),) final density matrix: [[0.06666666+0.j 0. +0.j] [0. +0.j 0.9333333 +0.j]] phase: final density matrix: [[1.+0.j]] Noisy state before measurement:measurements: (no measurements) qubits: (cirq.GridQubit(5, 6),) final density matrix: [[0.49999994+0.j 0. +0.43333334j] [0. -0.43333334j 0.49999994+0.j ]] phase: final density matrix: [[1.+0.j]]
2. Parameterized Circuits and Sweeps
Now that you have some of the basics end to end, you can create a parameterized circuit that rotates by an angle \(\theta\):
import sympy
theta = sympy.Symbol("theta")
parameterized_circuit = cirq.Circuit(
cirq.rx(theta).on(my_qubit), cirq.measure(my_qubit, key="out")
)
SVGCircuit(parameterized_circuit)
In the above block you saw that there is a sympy.Symbol that you placed in the circuit. Cirq supports symbolic computation involving circuits. What this means is that when you construct cirq.Circuit objects you can put placeholders in many of the classical control parameters of the circuit which you can fill with values later on.
Now if you wanted to use cirq.simulate or cirq.sample with the parameterized circuit you would also need to specify a value for theta.
sim.sample(parameterized_circuit, params={theta: 2}, repetitions=10)
You can also specify multiple values of theta, and get samples back for each value.
sim.sample(parameterized_circuit, params=[{theta: 0.5}, {theta: np.pi}], repetitions=10)
Cirq has shorthand notation you can use to sweep theta over a range of values.
sim.sample(
parameterized_circuit,
params=cirq.Linspace(theta, start=0, stop=np.pi, length=5),
repetitions=5,
)
The result value being returned by sim.sample is a pandas.DataFrame object.
Pandas is a common library for working with table data in python.
You can use standard pandas methods to analyze and summarize your results.
import pandas
big_results = sim.sample(
parameterized_circuit,
params=cirq.Linspace(theta, start=0, stop=np.pi, length=20),
repetitions=10_000,
)
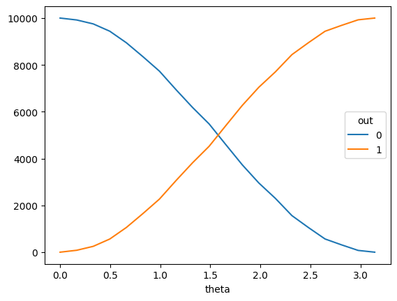
# big_results is too big to look at. Plot cross tabulated data instead.
pandas.crosstab(big_results.theta, big_results.out).plot()
<Axes: xlabel='theta'>

3. The ReCirq experiment
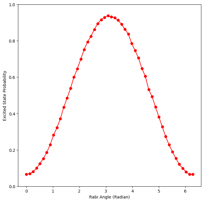
ReCirq comes with a pre-written Rabi oscillation experiment recirq.benchmarks.rabi_oscillations, which performs the steps outlined at the start of this tutorial to create a circuit that exhibits Rabi Oscillations or Rabi Cycles.
This method takes a cirq.Sampler, which could be a simulator or a network connection to real hardware, as well as a qubit to test and two iteration parameters, num_points and repetitions. It then runs repetitions many experiments on the provided sampler, where each experiment is a circuit that rotates the chosen qubit by some \(\theta\) Rabi angle around the \(X\) axis (by applying an exponentiated \(X\) gate). The result is a sequence of the expected probabilities of the chosen qubit at each of the Rabi angles.
import datetime
from recirq.benchmarks import rabi_oscillations
result = rabi_oscillations(
sampler=noisy_sim, qubit=my_qubit, num_points=50, repetitions=10000
)
result.plot()
<Axes: xlabel='Rabi Angle (Radian)', ylabel='Excited State Probability'>

Notice that you can tell from the plot that you used the noisy simulator you defined earlier. You can also tell that the amount of depolarization is roughly 10%.
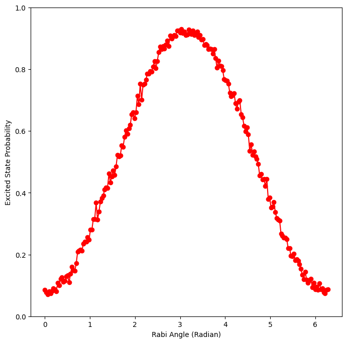
4. Exercise: Find the best qubit
As you have seen, you can use Cirq to perform a Rabi oscillation experiment. You can either make the experiment yourself out of the basic pieces made available by Cirq, or use the prebuilt experiment method.
Now you're going to put this knowledge to the test.
There is some amount of depolarizing noise on each qubit. Your goal is to characterize every qubit from the Sycamore chip using a Rabi oscillation experiment, and find the qubit with the lowest noise according to the secret noise model.
import hashlib
class SecretNoiseModel(cirq.NoiseModel):
def noisy_operation(self, op):
# Hey! No peeking!
q = op.qubits[0]
v = hashlib.sha256(str(q).encode()).digest()[0] / 256
yield cirq.depolarize(v).on(q)
yield op
secret_noise_sampler = cirq.DensityMatrixSimulator(noise=SecretNoiseModel())
q = list(cirq_google.Sycamore.metadata.qubit_set)[3]
print("qubit", repr(q))
rabi_oscillations(sampler=secret_noise_sampler, qubit=q).plot()
qubit cirq.GridQubit(6, 1) <Axes: xlabel='Rabi Angle (Radian)', ylabel='Excited State Probability'>

View on QuantumAI
Run in Google Colab
View source on GitHub