View on QuantumAI
|
Run in Google Colab
|
View source on GitHub
|
|
This notebook presents the experimental data which was collected on Google Rainbow processor for the Fermi-Hubbard spin-charge separation experiment.
try:
import recirq
except ImportError:
print("Installing ReCirq...")
!pip install git+https://github.com/quantumlib/recirq --quiet
print("Installed ReCirq!")
import glob
from tqdm.notebook import tqdm
from recirq.fermi_hubbard import (
InstanceBundle,
apply_rescalings_to_bundles,
find_bundles_rescalings,
load_experiment,
plot_quantity
)
from recirq.fermi_hubbard.publication import (
parasitic_cphase_compensation,
fetch_publication_data
)
# Hide numpy warnings
import warnings
warnings.filterwarnings('ignore')
Get the data
In order to run this notebook, the data sets gaussians_1u1d.zip, trapping_2u2d.zip and trapping_3u3d.zip need to be downloaded and extracted from https://doi.org/10.5061/dryad.crjdfn32v. The function fetch_publication_data is a utility to do this. Note that data dryad now requires an OAuth2 token to download datasets.
You will need to log into your OrcId account and get an auth token. See The Data Dryad Site for more details.
data_dir = "fermi_hubbard_data"
fetch_publication_data(base_dir=data_dir, auth_token="YOUR AUTH TOKEN HERE")
Downloading gaussians_1u1d_nofloquet... Data already exists. Skipping. Downloading gaussians_1u1d... Data already exists. Skipping. Downloading trapping_2u2d... Data already exists. Skipping. Downloading trapping_3u3d... Data already exists. Skipping.
Noninteracting Gaussians
# Load results and create a bundle with extracted quantities.
gaussians_1u1d_files = glob.glob(f'{data_dir}/gaussians_1u1d/0.0/*.json')
gaussians_bundle = InstanceBundle(
experiments=[load_experiment(file) for file in gaussians_1u1d_files],
steps=range(65),
rescale_steps=range(65))
# Simulate the exact numerical results that are used as a reference.
with tqdm(range(len(gaussians_bundle.steps))) as progress:
def post_run(_1, _2):
progress.update()
gaussians_bundle.cache_exact_numerics(post_run_func=post_run)
0%| | 0/65 [00:00<?, ?it/s]
plot_quantity(gaussians_bundle, 'post_selection', show_std_dev=True);

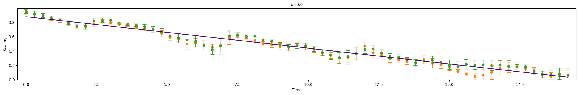
plot_quantity(gaussians_bundle, 'scaling', show_std_error=True);

# The data for this quantity can be viewed after double-clicking this cell output.
plot_quantity(gaussians_bundle, 'up_down_density', show_std_error=True);

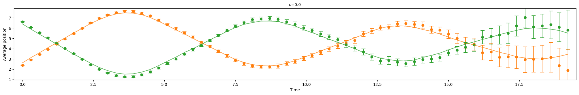
plot_quantity(gaussians_bundle, 'up_down_position_average', show_std_error=True);

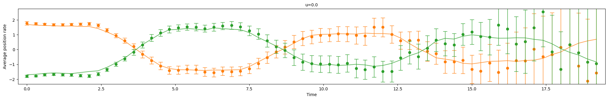
plot_quantity(gaussians_bundle, 'up_down_position_average_dt', show_std_error=True);

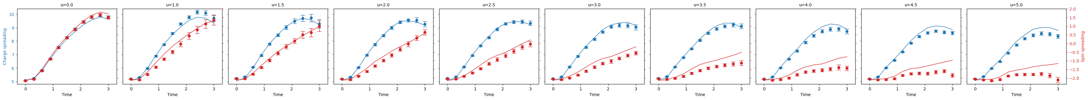
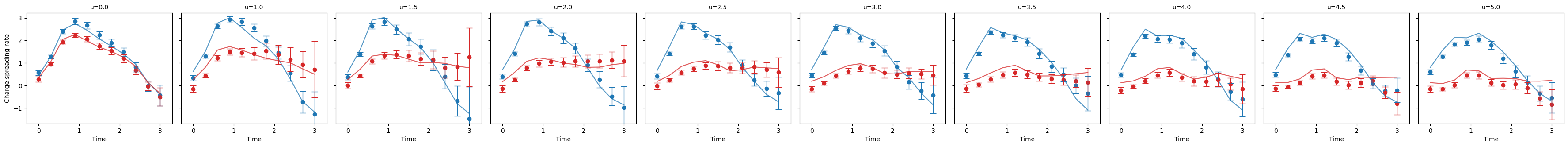
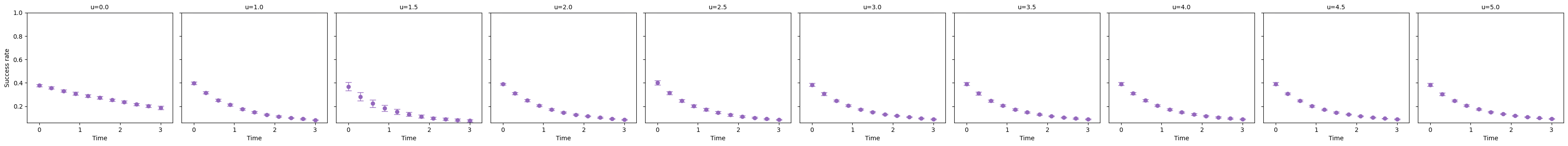
Trapping Potential N=4
# Load results and create a bundles with extracted quantities for each
# interaction strength.
trapping_2u2d_files = [
glob.glob(f'{data_dir}/trapping_2u2d/{u}/*.json')
for u in [0.0, 1.0, 1.5, 2.0, 2.5, 3.0, 3.5, 4.0, 4.5, 5.0]]
trapping_2u2d_bundles = [InstanceBundle(
experiments=[load_experiment(file) for file in files],
numerics_transform=parasitic_cphase_compensation(0.138),
steps=range(11),
rescale_steps=range(11)) for files in trapping_2u2d_files]
# Simulate the exact numerical results that are used as a reference.
total_steps = sum(len(bundle.steps) for bundle in trapping_2u2d_bundles)
with tqdm(range(total_steps)) as progress:
def post_run(_1, _2):
progress.update()
for bundle in trapping_2u2d_bundles:
bundle.cache_exact_numerics(post_run_func=post_run)
0%| | 0/110 [00:00<?, ?it/s]
# Use shared rescaling values among compatible problem instances.
apply_rescalings_to_bundles(find_bundles_rescalings(trapping_2u2d_bundles))
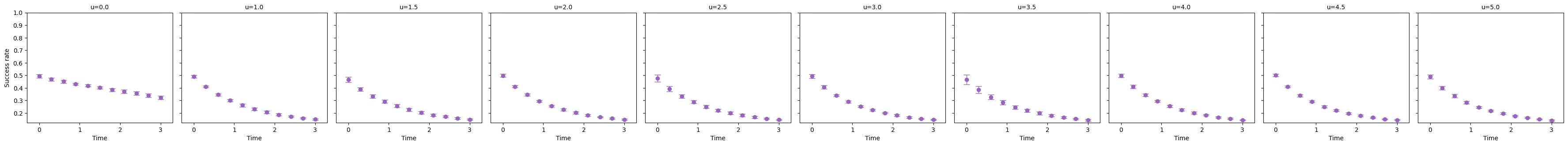
plot_quantity(trapping_2u2d_bundles, 'post_selection', show_std_dev=True);

plot_quantity(trapping_2u2d_bundles, 'scaling', show_std_error=True);

plot_quantity(trapping_2u2d_bundles, 'charge_spin_density', show_std_error=True);

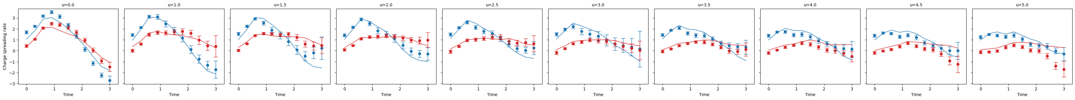
plot_quantity(trapping_2u2d_bundles, 'charge_spin_spreading', show_std_error=True);

plot_quantity(trapping_2u2d_bundles, 'charge_spin_spreading_dt', show_std_error=True);

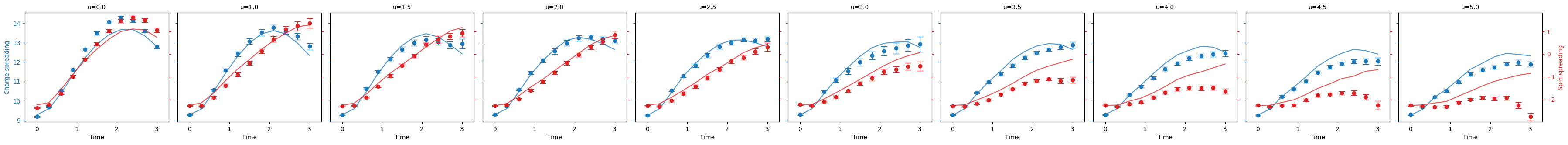
Trapping Potential N=6
# Load results and create a bundles with extracted quantities for each
# interaction strength.
trapping_3u3d_files = [
glob.glob(f'{data_dir}/trapping_3u3d/{u}/*.json')
for u in [0.0, 1.0, 1.5, 2.0, 2.5, 3.0, 3.5, 4.0, 4.5, 5.0]]
trapping_3u3d_bundles = [InstanceBundle(
experiments=[load_experiment(file) for file in files],
numerics_transform=parasitic_cphase_compensation(0.138),
steps=range(11),
rescale_steps=range(11)) for files in trapping_3u3d_files]
# Simulate the exact numerical results that are used as a reference.
total_steps = sum(len(bundle.steps) for bundle in trapping_3u3d_bundles)
with tqdm(range(total_steps)) as progress:
def post_run(_1, _2):
progress.update()
for bundle in trapping_3u3d_bundles:
bundle.cache_exact_numerics(post_run_func=post_run)
0%| | 0/110 [00:00<?, ?it/s]
# Use shared rescaling values among compatible problem instances.
apply_rescalings_to_bundles(find_bundles_rescalings(trapping_3u3d_bundles))
plot_quantity(trapping_3u3d_bundles, 'post_selection', show_std_dev=True);

plot_quantity(trapping_3u3d_bundles, 'scaling', show_std_error=True);

plot_quantity(trapping_3u3d_bundles, 'charge_spin_density', show_std_error=True);

plot_quantity(trapping_3u3d_bundles, 'charge_spin_spreading', show_std_error=True);

plot_quantity(trapping_3u3d_bundles, 'charge_spin_spreading_dt', show_std_error=True);

View on QuantumAI
Run in Google Colab
View source on GitHub