View on QuantumAI
|
Run in Google Colab
|
View source on GitHub
|
|
This is the follow up to the data collection tutorial. We have measured bitstrings for the single-qubit circuit \(R_y(\theta)\) for various thetas. In this analysis, we compute \(\langle Z \rangle (\theta)\), compare to the analytically expected true value, and fit to a depolarizing noise model with T1 decay during readout.
Setup
Install the ReCirq package:
try:
import recirq
except ImportError:
!pip install --quiet git+https://github.com/quantumlib/ReCirq
Now import Cirq, ReCirq and the module dependencies:
import cirq
import recirq
from recirq.readout_scan.tasks import EXPERIMENT_NAME, DEFAULT_BASE_DIR
Load data
We can use utilities in ReCirq to query the filesystem and load in a dataset. Please recall that all tasks have an associated EXPERIMENT_NAME and a dataset_id which define the top two hierarchies in the filesystem. We import these values from the data collection script to ensure consistency.
If you're running this notebook in Colab or you haven't yet gone through the Data Collection tutorial, we will download a pre-generated copy of the data for analysis.
recirq.fetch_guide_data_collection_data()
Downloading guide/data_collection data.
recirq.iterload_records uses these two bits of information to iterate over records saved using recirq.save (in the data collection script.
This also gives you a chance to do post-processing on the data. In general, you should do some massaging of the data and put the results into a pandas DataFrame. DataFrames are great for doing statistics and visualizations across tabular data.
import numpy as np
import pandas as pd
records = []
# Load all data, do some light processing
for record in recirq.iterload_records(dataset_id='2020-02-tutorial', base_dir=DEFAULT_BASE_DIR):
# Expand task dataclass into columns
recirq.flatten_dataclass_into_record(record, 'task')
# Unwrap BitArray into np.ndarray
all_bitstrings = [ba.bits for ba in record['all_bitstrings']]
# Compute <Z>
record['z_vals'] = [np.mean((-1)**bitstrings.astype(np.int8), axis=0).item() for bitstrings in all_bitstrings]
# Don't need to carry around the full array of bits anymore
del record['all_bitstrings']
records.append(record)
df = pd.DataFrame(records)
print(len(df))
df.head()
5
Plot the data
A good first step.
%matplotlib inline
from matplotlib import pyplot as plt
entry = df.iloc[0] # Pick the first qubit
plt.plot([], []) # advance color cycle in anticipation of future analysis
plt.plot(entry['thetas'], entry['z_vals'], 'o-')
plt.xlabel('Theta', fontsize=14)
plt.ylabel(r'$\langle Z \rangle$', fontsize=14)
plt.title("Qubit {}".format(entry['qubit']), fontsize=14)
plt.tight_layout()

How does it compare to analytical results?
You could imagine setting up a separate task for computing and saving analytic results. For this single qubit example, we'll just compute it on the fly.
qubit = cirq.LineQubit(0)
thetas = df.iloc[0]['thetas']
class _DummyMeasurementGate(cirq.IdentityGate):
"""A dummy measurement used to trick simulators into applying
readout error when using PauliString.expectation_from_xxx."""
def _measurement_key_(self):
return 'dummy!'
def __repr__(self):
if self.num_qubits() == 1:
return '_DummyMeasurementGate'
return '_DummyMeasurementGate({!r})'.format(self.num_qubits())
def __str__(self):
if (self.num_qubits() == 1):
return 'dummyM'
else:
return 'dummyM({})'.format(self.num_qubits())
def _circuit_diagram_info_(self, args):
from cirq import protocols
return protocols.CircuitDiagramInfo(
wire_symbols=('dM',) * self.num_qubits(), connected=True)
def dummy_measure(qubits):
return _DummyMeasurementGate(num_qubits=len(qubits)).on(*qubits)
def get_circuit(theta):
return cirq.Circuit([
cirq.ry(theta).on(qubit),
dummy_measure([qubit])
])
true_z_vals = []
for theta in thetas:
wf = cirq.final_state_vector(get_circuit(theta))
op = cirq.Z(qubit) * 1.
true_z_val = op.expectation_from_state_vector(wf, qubit_map={qubit:0}, check_preconditions=False)
true_z_vals.append(np.real_if_close(true_z_val).item())
true_z_vals = np.array(true_z_vals)
true_z_vals
array([ 0. , 0.25881901, 0.5 , 0.70710677, 0.86602539,
0.96592587, 1. , 0.96592587, 0.86602539, 0.70710677,
0.5 , 0.25881901, 0. , -0.25881901, -0.5 ,
-0.70710677, -0.86602539, -0.96592587, -1. , -0.96592587,
-0.86602539, -0.70710677, -0.5 , -0.25881901, 0. ])
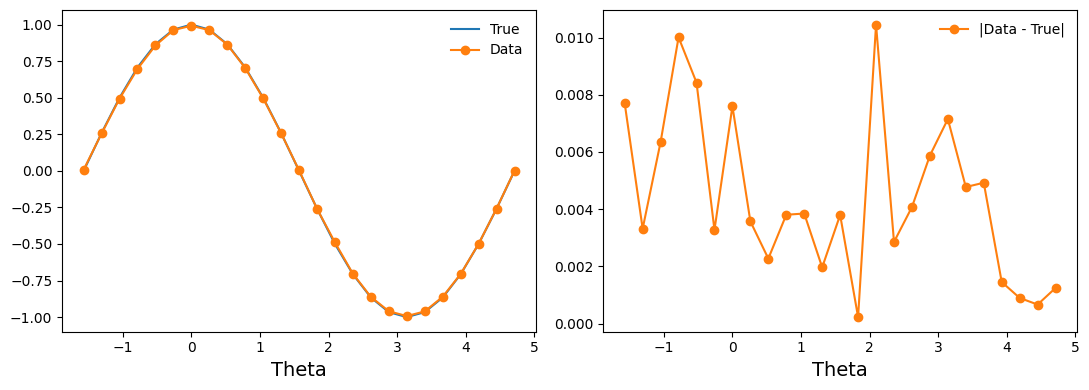
fig, (ax1, ax2) = plt.subplots(1, 2, figsize=(11, 4))
ax1.plot(thetas, true_z_vals, '-', label='True')
ax1.plot(entry['thetas'], entry['z_vals'], 'o-', label='Data')
ax2.plot([], []) # advance color cycle
ax2.plot(entry['thetas'], np.abs(true_z_vals - entry['z_vals']), 'o-', label='|Data - True|')
ax1.legend(loc='best', frameon=False)
ax2.legend(loc='best', frameon=False)
ax1.set_xlabel('Theta', fontsize=14)
ax2.set_xlabel('Theta', fontsize=14)
fig.tight_layout()

Learn a model
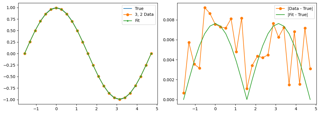
Our experimental data has some wiggles in it, but it also has a clear pattern of deviation from the true values. We can hypothesize a (parameterized) noise model and then use function minimization to fit the noise model parameters.
import scipy.optimize
import cirq.contrib.noise_models as ccn
def get_obj_func(data_expectations):
all_results = []
def obj_func(x):
depol_prob, decay_prob, readout_prob = x
if depol_prob < 0 or decay_prob < 0 or readout_prob < 0:
# emulate constraints by returning a high cost if we
# stray into invalid territory
return 1000
sim = cirq.DensityMatrixSimulator(
noise=ccn.DepolarizingWithDampedReadoutNoiseModel(
depol_prob=depol_prob, decay_prob=decay_prob, bitflip_prob=readout_prob))
results = []
for theta in thetas:
density_result = sim.simulate(get_circuit(theta))
op = cirq.Z(qubit) * 1.
true_z_val = op.expectation_from_state_vector(
density_result.final_density_matrix,
qubit_map=density_result.qubit_map, check_preconditions=False)
results.append(np.real_if_close(true_z_val).item())
results = np.array(results)
all_results.append(results)
cost = np.sum(np.abs(results - data_expectations))
return cost
return obj_func, all_results
def print_result(x):
depol_prob, decay_prob, readout_prob = x
print(f'depol = {depol_prob:.2%}')
print(f'decay = {decay_prob:.2%}')
print(f'readout = {readout_prob:.2%}')
dfb = df
dfb = dfb.head(5) # Remove this to do all qubits
len(dfb)
5
# Initial values
depol_prob = 0.01
decay_prob = 0.01
readout_prob = 0.01
opt_results = []
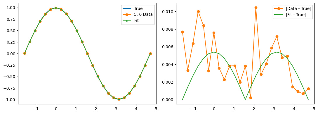
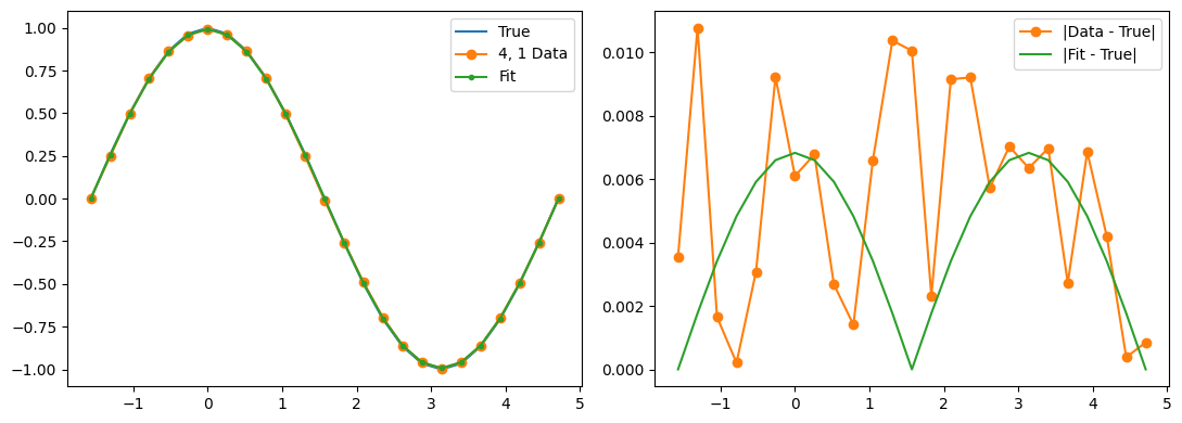
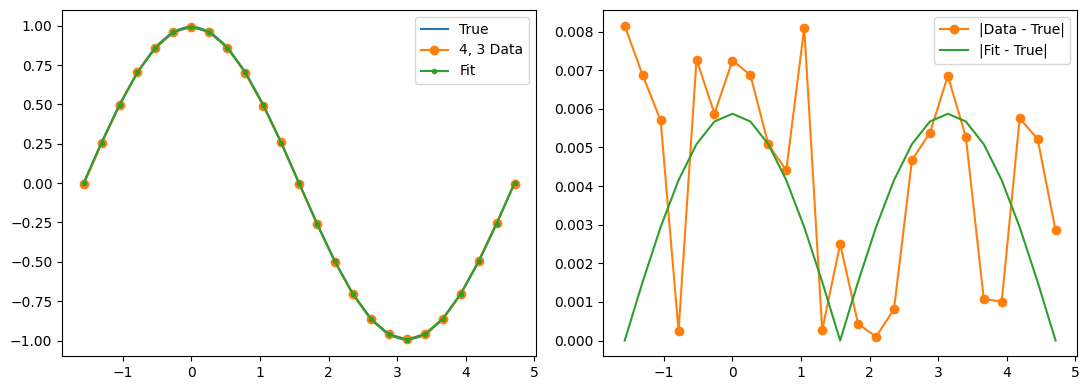
for i, entry in dfb.iterrows():
ofunc, results = get_obj_func(entry['z_vals'])
opt_result = scipy.optimize.minimize(ofunc,
[depol_prob, decay_prob, readout_prob],
method='nelder-mead',
options={'disp': True})
label = f"{entry['qubit'].row}, {entry['qubit'].col}"
print("Qubit", label)
print_result(opt_result.x)
opt_results.append(opt_result)
data_expectations = entry['z_vals']
fig, (ax1, ax2) = plt.subplots(1, 2, figsize=(11, 4))
ax1.plot(thetas, true_z_vals, label='True')
ax1.plot(thetas, data_expectations, 'o-', label=f'{label} Data')
ax1.plot(thetas, results[-1], '.-', label='Fit')
ax2.plot([], []) # advance color cycle
ax2.plot(thetas, np.abs(true_z_vals - data_expectations), 'o-', label='|Data - True|')
ax2.plot(thetas, np.abs(true_z_vals - results[-1]), '-', label='|Fit - True|')
ax1.legend(loc='best')
ax2.legend(loc='best')
fig.tight_layout()
plt.show()
Optimization terminated successfully.
Current function value: 0.057098
Iterations: 25
Function evaluations: 48
Qubit 5, 0
depol = 0.20%
decay = 1.21%
readout = 1.13%

Optimization terminated successfully.
Current function value: 0.074940
Iterations: 22
Function evaluations: 44
Qubit 4, 1
depol = 0.25%
decay = 1.20%
readout = 1.14%

Optimization terminated successfully.
Current function value: 0.061544
Iterations: 32
Function evaluations: 61
Qubit 4, 3
depol = 0.22%
decay = 1.23%
readout = 1.13%

Optimization terminated successfully.
Current function value: 0.071050
Iterations: 26
Function evaluations: 50
Qubit 4, 2
depol = 0.27%
decay = 1.18%
readout = 1.15%

Optimization terminated successfully.
Current function value: 0.046614
Iterations: 24
Function evaluations: 46
Qubit 3, 2
depol = 0.28%
decay = 1.18%
readout = 1.14%

View on QuantumAI
Run in Google Colab
View source on GitHub